TOP

useEffect 异步业务时许问题

介绍一下关于细粒度拆分导致的 useEffect 时序混乱的问题

项目背景:Taro(微信小程序) + Canvas 画布标注绘制

功能介绍:用户上传图片 ➡️ 画布绘制图片 ➡️ 画布绘制标注

拆分 Hook

面对这样的业务,主要围绕三个 API 展开:Taro.getImagePathTaro.createSelectorQuery().select('#canvas-id')context2D.draw()

通常基于此我们就会对这些业务用 Hook 进行封装,例如 useImageuseCanvasDOMuseDraw。这样看上去每个 Hook 之间各司其职,代码模块分割也足够整洁,一切似乎有条不紊地展开,假如所有代码都是同步且严格按照 hook 顺序执行的的话。

// 同步逻辑下一切井然有序
useEffect(()=>{
  Taro.getImageInfo({
    src,
    success:(res)=>{
      setImage(res)
     	await res.decode()
    }
  })
},[src])

useReady(()=>{
  const query = Taro.createSelectorQuery();
        query
          .select(`#${canvasId}`)
          .fields({ node: true, size: true })
          .exec(async (res) => {
            if (res && res[0]) {
              const canvas = res[0].node;
              const ctx = canvas.getContext("2d");
              setCanvasContext(ctx);
            }
          });
})

useEffect(()=>{
  context.drawImage();
},[image,context])

然而,很不幸的,在以上过程中,加载图片和查询 dom 这两个核心业务并不是同步处理的。这就会让绘制的复杂情况陡然上升。

异步导致的时序问题

异步导致的时序问题

  1. 图片未加载

    在执行 setImage() 后,图片对象已经存在了,但我们的图片还未加载,此时直接 drawImage 势必导致 canvas 绘制失效。

    //	解决方法:补充图片加载的代码,等图片加载完再设置 image
    Taro.getImageInfo({
        src,
        success:(res)=>{
          await res.decode()
          setImage(res)
        }
      })
  2. Canvas 对象未加载

    由于在 Taro 中 selector 执行也是异步的,为了避免 Canvas 未加载我们也只能写出如下的代码,对团队代码提出高标准要求

    Taro.createSelectorQuery().select(`#${canvasId}`).exec(async (res) => {
          if (res && res[0]) {
            const canvas = res[0].node;
            const ctx = canvas.getContext("2d");
            //	这里如果涉及到任何操作都需要保证代码顺序,否则可能会下文的 effect 冲突
            setCanvasContext(ctx);
          }
    });
    
    useEffect(()=>{
      //	考虑 Canvas 和 image 未加载的情况
    	if(!image || !context) return;
      context.drawImage();
    }, [image, context])
  3. 滥用临时状态来保证各类异步加载的顺序

    面对这些异步代码往往会加很多过程中的状态来进行区分,这样大大增加了后续使用 useEffect 的心智成本,甚至是链式增加,每一个要后续使用到这个上下文的都需要补充一个 querying 的判断

    const [querying,setQuerying] = useState(false)
    
    setQuerying(true)
    Taro.createSelectorQuery().select(`#${canvasId}`).exec(async (res) => {
          if (res && res[0]) {
            const canvas = res[0].node;
            const ctx = canvas.getContext("2d");
            setCanvasContext(ctx);
            //	解放代码顺序
            setQuerying(false)
          }
    });
  4. 指数膨胀的处理逻辑

    在业务变得更复杂时:

    1. 如在画布初始化完成后,还需要根据移动设备的 DPR 进行画布缩放适配,这个过程严格要求在画布初始化完成后,图片绘制之前。
    2. 还需要根据图片的尺寸以及画布信息将图片自适应缩放到图片中心。

    那这时候依照上面的方法,我们是不是需要继续把控代码顺序、控制各种临时状态呢?还是开始使用 nextTick + setTimeout + requsetIdleCallback 等能使用到微任务的方法来执行各种细粒度的执行顺序区分呢?

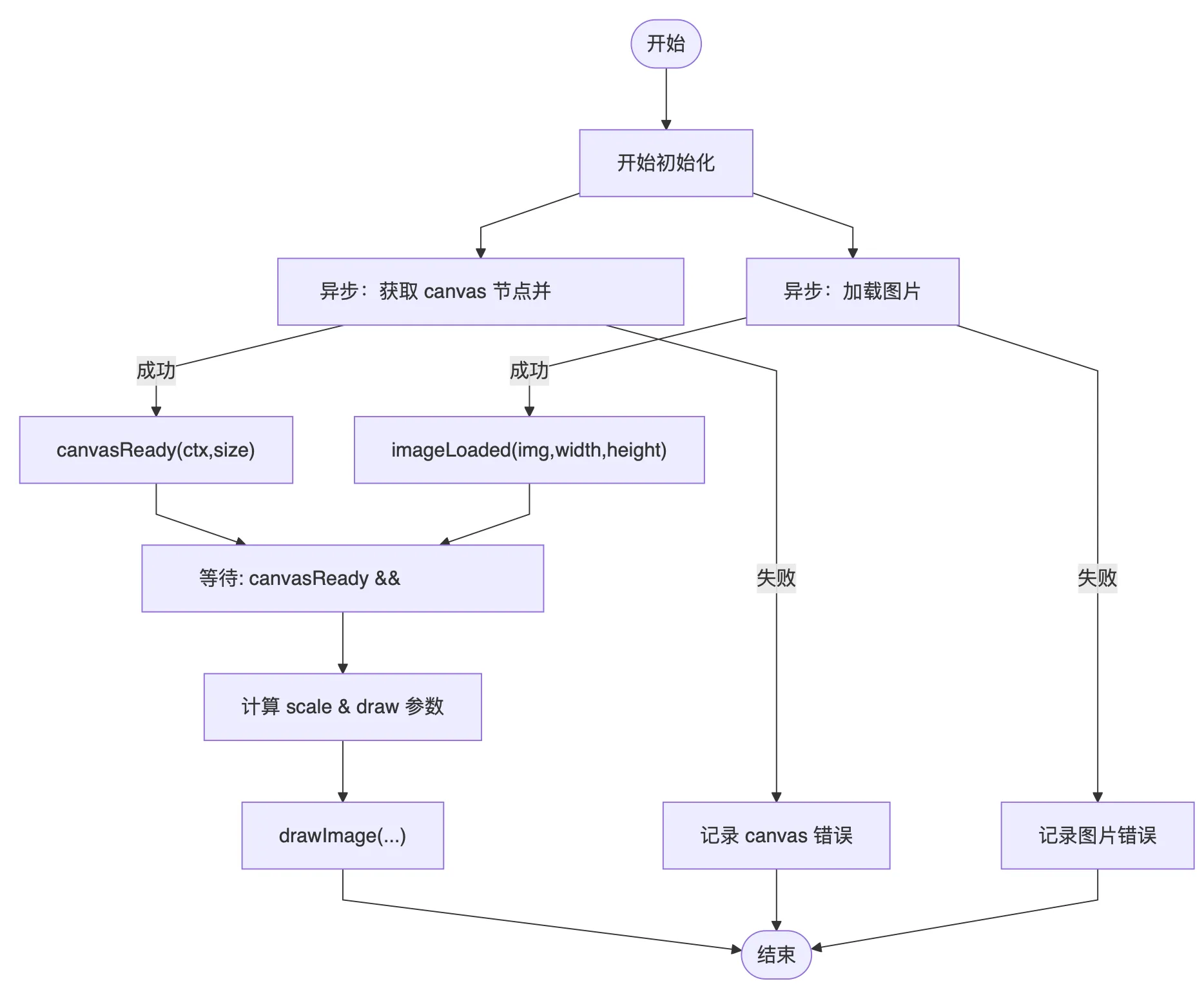
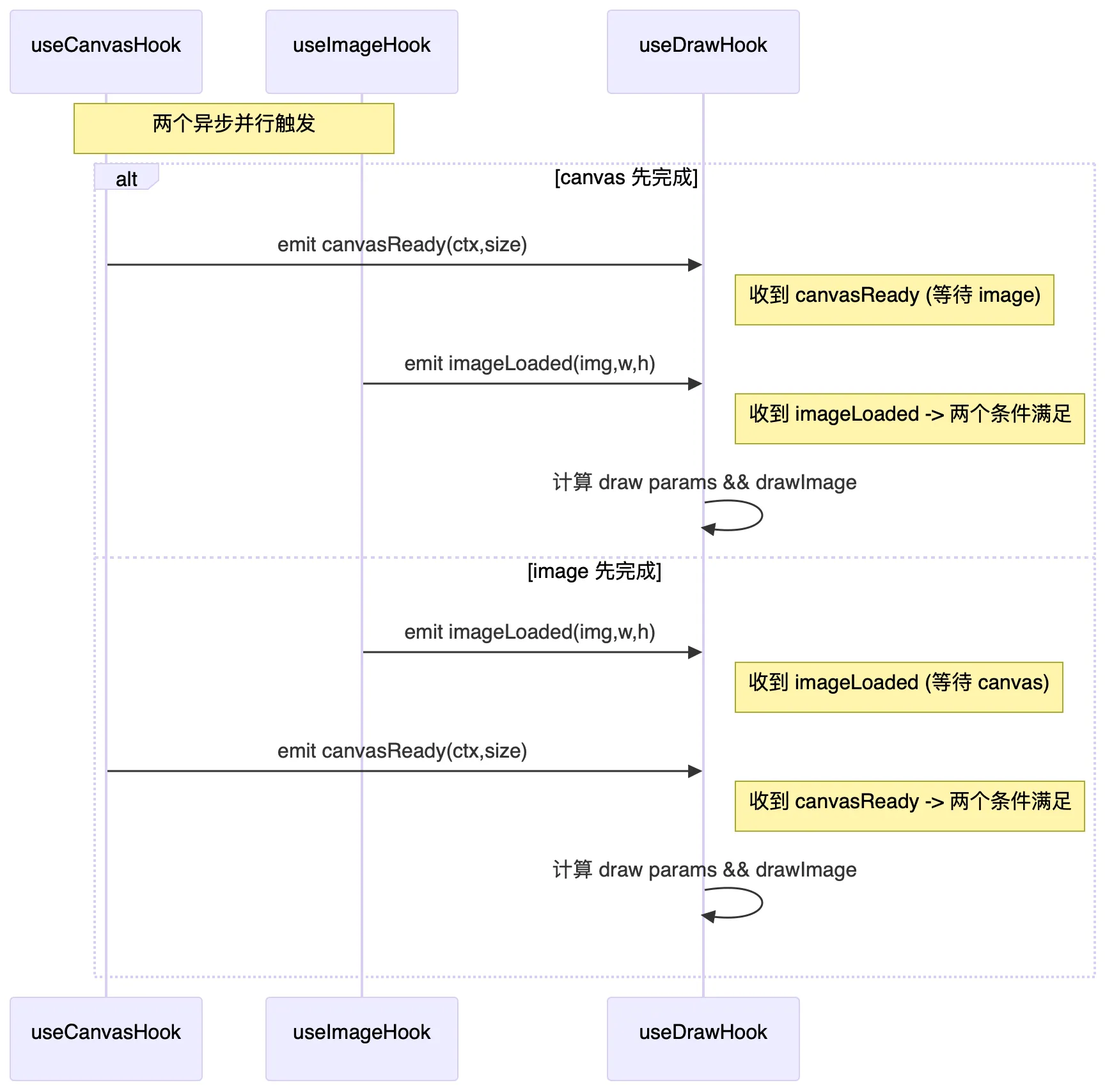
逻辑图

时序图里面需要包含两个异步并行的场景

异步的复杂时序图

最佳实践

优先从业务需求的功能层面去梳理,而不是为了拆分 Hook 而拆分。

这里的业务其实是比较简单的:加载图片初始化画布,根据 DPR 调整画布,调整画布后将图片自适应缩放到画布中间,最后在画布上绘制标注。对这个过程进行封装的时候,主要可以分为两层

初始化层:封装异步加载逻辑

  1. 通过选择器找到画布并初始化画布上下文
  2. 在选择器查询的上下文中加载图片
  3. 查询用户的 DPR 并调整一下画布的缩放系数
  4. 保存画布上下文对象以及图片信息

绘制动作层:封装同步绘制动作

  1. 获取到画布上下文对象以及图片信息**(一定能同时拿到)**
  2. 将图片自适应缩放到画布中间并绘制
  3. 绘制标注

通过这两层,我们完全可以将异步的初始化加载过程都封装到一起,这样即使我们需要保证代码顺序或者使用临时状态,那这种状态的处理也只有一个,比每次新增一个异步 hook 都维护一个状态要好得多。

从「绘制动作层」的角度来看,可以直接忽略到异步的过程,所有信息都是同步的,如果 props 或者 provider 未提供,则说明加载出来问题,不仅很容易屏蔽了复杂的加载过程,还方便开发时排查问题。

附图

完全串行的代码逻辑

串行的逻辑图

串行的时序图

串行的时序图