useEffect 异步业务时许问题
介绍一下关于细粒度拆分导致的 useEffect 时序混乱的问题
项目背景:Taro(微信小程序) + Canvas 画布标注绘制
功能介绍:用户上传图片 ➡️ 画布绘制图片 ➡️ 画布绘制标注
拆分 Hook
面对这样的业务,主要围绕三个 API 展开:Taro.getImagePath,Taro.createSelectorQuery().select('#canvas-id') ,context2D.draw()。
- 调用 Taro 封装的获取图片接口得到图片对象,并从中获取到图片的尺寸用于画布层绘制
- 通过查询 dom 来获取一个 Canvas 实例并得到对应的上下文
- 通过 Canvas 的上下文提供的 API 开始绘制图片+标注
通常基于此我们就会对这些业务用 Hook 进行封装,例如 useImage、useCanvasDOM、useDraw。这样看上去每个 Hook 之间各司其职,代码模块分割也足够整洁,一切似乎有条不紊地展开,假如所有代码都是同步且严格按照 hook 顺序执行的的话。
// 同步逻辑下一切井然有序
useEffect(()=>{
Taro.getImageInfo({
src,
success:(res)=>{
setImage(res)
await res.decode()
}
})
},[src])
useReady(()=>{
const query = Taro.createSelectorQuery();
query
.select(`#${canvasId}`)
.fields({ node: true, size: true })
.exec(async (res) => {
if (res && res[0]) {
const canvas = res[0].node;
const ctx = canvas.getContext("2d");
setCanvasContext(ctx);
}
});
})
useEffect(()=>{
context.drawImage();
},[image,context])
然而,很不幸的,在以上过程中,加载图片和查询 dom 这两个核心业务并不是同步处理的。这就会让绘制的复杂情况陡然上升。

异步导致的时序问题
-
图片未加载
在执行
setImage()后,图片对象已经存在了,但我们的图片还未加载,此时直接 drawImage 势必导致 canvas 绘制失效。// 解决方法:补充图片加载的代码,等图片加载完再设置 image Taro.getImageInfo({ src, success:(res)=>{ await res.decode() setImage(res) } }) -
Canvas 对象未加载
由于在 Taro 中 selector 执行也是异步的,为了避免 Canvas 未加载我们也只能写出如下的代码,对团队代码提出高标准要求
Taro.createSelectorQuery().select(`#${canvasId}`).exec(async (res) => { if (res && res[0]) { const canvas = res[0].node; const ctx = canvas.getContext("2d"); // 这里如果涉及到任何操作都需要保证代码顺序,否则可能会下文的 effect 冲突 setCanvasContext(ctx); } }); useEffect(()=>{ // 考虑 Canvas 和 image 未加载的情况 if(!image || !context) return; context.drawImage(); }, [image, context]) -
滥用临时状态来保证各类异步加载的顺序
面对这些异步代码往往会加很多过程中的状态来进行区分,这样大大增加了后续使用 useEffect 的心智成本,甚至是链式增加,每一个要后续使用到这个上下文的都需要补充一个
querying的判断const [querying,setQuerying] = useState(false) setQuerying(true) Taro.createSelectorQuery().select(`#${canvasId}`).exec(async (res) => { if (res && res[0]) { const canvas = res[0].node; const ctx = canvas.getContext("2d"); setCanvasContext(ctx); // 解放代码顺序 setQuerying(false) } }); -
指数膨胀的处理逻辑
在业务变得更复杂时:
- 如在画布初始化完成后,还需要根据移动设备的
DPR进行画布缩放适配,这个过程严格要求在画布初始化完成后,图片绘制之前。 - 还需要根据图片的尺寸以及画布信息将图片自适应缩放到图片中心。
那这时候依照上面的方法,我们是不是需要继续把控代码顺序、控制各种临时状态呢?还是开始使用
nextTick + setTimeout + requsetIdleCallback等能使用到微任务的方法来执行各种细粒度的执行顺序区分呢? - 如在画布初始化完成后,还需要根据移动设备的

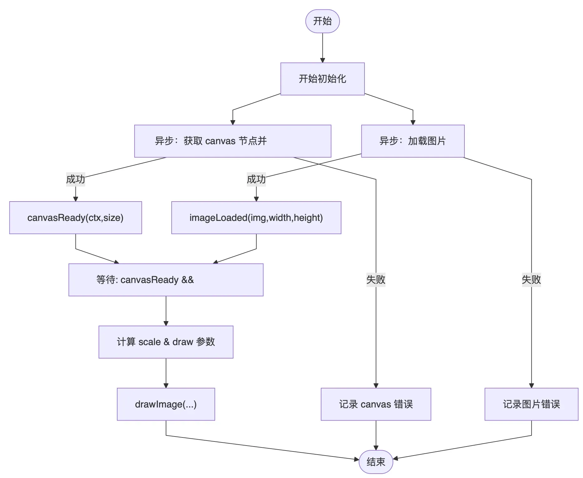
时序图里面需要包含两个异步并行的场景

最佳实践
优先从业务需求的功能层面去梳理,而不是为了拆分 Hook 而拆分。
这里的业务其实是比较简单的:加载图片初始化画布,根据 DPR 调整画布,调整画布后将图片自适应缩放到画布中间,最后在画布上绘制标注。对这个过程进行封装的时候,主要可以分为两层
初始化层:封装异步加载逻辑
- 通过选择器找到画布并初始化画布上下文
- 在选择器查询的上下文中加载图片
- 查询用户的 DPR 并调整一下画布的缩放系数
- 保存画布上下文对象以及图片信息
绘制动作层:封装同步绘制动作
- 获取到画布上下文对象以及图片信息**(一定能同时拿到)**
- 将图片自适应缩放到画布中间并绘制
- 绘制标注
通过这两层,我们完全可以将异步的初始化加载过程都封装到一起,这样即使我们需要保证代码顺序或者使用临时状态,那这种状态的处理也只有一个,比每次新增一个异步 hook 都维护一个状态要好得多。
从「绘制动作层」的角度来看,可以直接忽略到异步的过程,所有信息都是同步的,如果 props 或者 provider 未提供,则说明加载出来问题,不仅很容易屏蔽了复杂的加载过程,还方便开发时排查问题。
附图
完全串行的代码逻辑

串行的时序图
